2021詹姆斯库克大学新加坡校区(JCU)入学指南
詹姆斯库克大学(JCU)是澳大利亚的一所在热带研究领域处于领先地位的研究型公立大学。大学在教学和研究方面具有得天独厚的优势,在两个不同的国家内拥有三座校区,分别为北昆士兰州的凯恩斯、汤斯维尔校区以及新加坡校区。

新加坡校区简介



校园环境设施与学生服务简介


新加坡校区课程设置

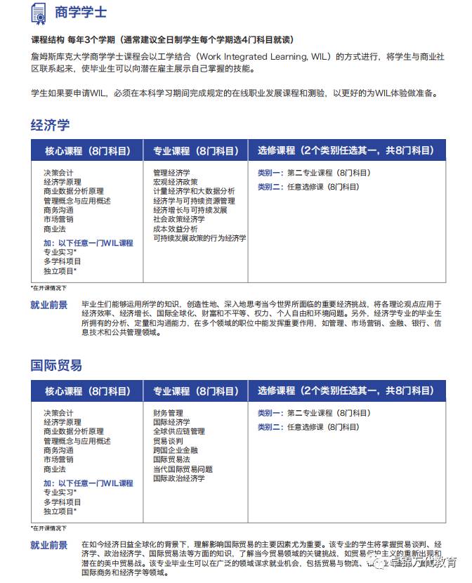
详细课程介绍























詹姆斯库克大学(JCU)是澳大利亚的一所在热带研究领域处于领先地位的研究型公立大学。大学在教学和研究方面具有得天独厚的优势,在两个不同的国家内拥有三座校区,分别为北昆士兰州的凯恩斯、汤斯维尔校区以及新加坡校区。

新加坡校区简介



校园环境设施与学生服务简介


新加坡校区课程设置

详细课程介绍























订阅每日新闻以免错过最新最热门的新加坡新闻。
评论